Platform Architecture and Key Modules
Introduction
vuSmartMaps™ is a powerful observability platform that utilizes Artificial Intelligence and Machine Learning to observe the performance of business journeys, applications, infrastructure components, and network devices, ensuring business continuity and improving customer satisfaction. Its AI and ML capabilities enable proactive measures such as root cause analysis for faster incident resolution and prediction-based prevention to avoid incidents altogether.
In this section, we present an in-depth overview of the architecture, offering insights into the key modules driving vuSmartMaps' exceptional performance and the valuable outcomes it delivers to end-users. Step into the realm of advanced observability and discover how vuSmartMaps can elevate your organization's capabilities to new heights, ensuring seamless operations, improved decision-making, and unparalleled customer experiences.
Logical Architecture - 5C Model of vuSmartMaps
Before diving into the details of vuSmartMaps' architecture, let's first explore the foundation that governs its capabilities—the 5C model. Represented by the interconnected components of Collection, Common Data Schema, Contextualisation, Correlation, and Consumption, the 5C model forms the base of vuSmartMaps' observability platform. This model seamlessly integrates the key aspects of data processing, providing users with a holistic approach to observability.

- Collection: Ingest diverse data sets 10X faster via agents, data lakes, and open telemetry, aided by observability sources for adaptable data collection.
- Common Data Schema: VuNet's Common Data Schema (vuCoDS) ensures a single source of truth, standardizing data for optimized performance and seamless adaptation to changes, eliminating data silos.
- Contextualisation: Empower data with rich context—business, domain, semantic, syntax, and state—ensuring compliance with industry standards through a Smart Pipeline and session plug-ins.
- Correlation: VuNet’s patented vu3T correlation engine enriches data with real-time business intelligence, driving MLOps with deep learning algorithms, alert correlation, and predictive insights.
- Consumption: Drive impactful decisions with intelligent layers—smart storyboards, programmable alerts, and scheduled reports—seamlessly integrated for efficient auto-remediation and observability.
Learn more about the 5C model of vuSmartMaps here.
Now let's explore the core of vuSmartMaps' architecture and unlock the transformative potential it holds for your business.
vuSmartMaps Detailed Architecture
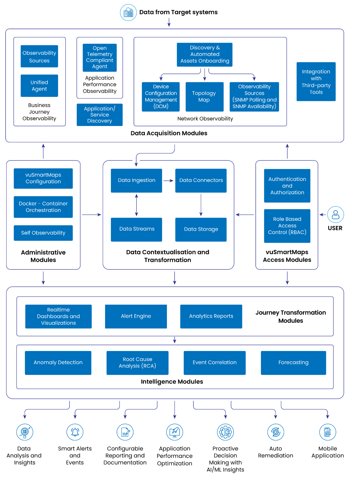
The architecture diagram of vuSmartMaps provides a clear visualization of its interconnected modules and data flow. It showcases the platform's seamless integration of AI/ML capabilities for proactive insights and optimized performance. This diagram serves as a powerful representation of vuSmartMaps' advanced observability solution.
The architecture diagram of vuSmartMaps is depicted below:


Key Modules
Data Acquisition
The process of data acquisition is a critical initial step in the vuSmartMaps architecture. It involves gathering data from the customer environment through the use of Observability Sources (O11ySources). Depending on the type of observability required, different methods are employed. For Business Journey Observability, O11ySources and Agents play a key role, while Application Performance Observability relies on the Open Telemetry Compliant Agent to fetch traces from application services. Network Observability, on the other hand, onboard assets on the network through Discovery & Automated Assets Onboarding. Subsequently, Device Configuration Management (DCM) is performed, and SNMP data is collected. The assets are then visually represented using a topology map, providing users with a clear and intuitive understanding of the network layout. vuSmartMaps also seamlessly integrates with third-party tools, ensuring a flexible and collaborative approach to gathering essential data for comprehensive observability.
Data Contextualisation and Transformation
Once the data is acquired, it undergoes contextualization and transformation in this module. Data ingestion blocks ensure smooth flow through the ContextStream, and data enrichment allows for necessary transformations or processing. The processed data is then stored in data storage elements using DataStore connectors, ensuring efficient management and accessibility.
vuSmartMaps Access Modules
The vuSmartMaps Access Modules are responsible for managing user access to the platform. Robust authentication and authorization procedures are implemented to ensure secure access to the platform's features and data. Users are granted access based on their roles, following a Role-Based Access Control (RBAC) system.
Administrative Modules
Designed for admin users of the platform, the Administrative Modules facilitate various administrative tasks. These include vuSmartMaps configurations, docker-container orchestration, and features to ensure self-observability of vuSmartMaps' performance. Admin users have the necessary services and capabilities to manage and maintain the platform effectively.
Journey Transformation
This module utilizes the data stored in the data storage elements to perform journey transformation. Real-time dashboards and visualizations are created, enabling end-users to analyze and interpret the data effectively. Additionally, users can configure alerts to be notified promptly about critical events, and analytics reports are generated to provide valuable insights.
Intelligence
The Intelligence module is the cornerstone of vuSmartMaps' power, leveraging AI/ML algorithms to extract meaningful insights from the data. Various intelligence capabilities are enabled, such as Anomaly Detection, Root Cause Analysis (RCA), Event Correlation, and Forecasting. These capabilities empower users to proactively make informed decisions and take appropriate actions to optimize performance and prevent potential issues. This distinctive capability sets vuSmartMaps apart from the competition, making it a formidable force in the domain of observability platforms.
Outcomes for the End-User
Embracing vuSmartMaps' architecture yields several significant outcomes for end-users. These outcomes include:
- Data Analysis and Insights: Through powerful analytics capabilities, users gain deeper insights into the performance of applications, infrastructure, and networks.
- Smart Alerts and Events: The platform's proactive AI/ML capabilities trigger smart alerts and event observability, allowing users to respond promptly to potential incidents.
- Configurable Reporting and Documentation: Users can easily generate tailored reports and documentation, facilitating effective communication with stakeholders.
- Application Performance Optimization: Armed with performance insights, users can identify areas for improvement and optimize application performance for enhanced efficiency.
- Proactive Decision-Making with AI/ML Insights: By leveraging AI/ML algorithms, vuSmartMaps empowers users to make proactive decisions based on predictive insights, maximizing productivity and resource utilization.
- Auto-Remediation: The auto-remediation feature, reduces manual intervention by automating responses to identified issues, ensuring swift and efficient resolutions, and minimizing downtime.
- Mobile Application: The convenience of on-the-go access through a dedicated mobile app ensures users stay connected and in control. With a user-friendly interface and real-time updates, the mobile app provides key functionalities at users' fingertips, extending observability beyond desktop environments.
